本来は1MBタイプのフロッピードライブしか読み書きブートできない外付けフロッピードライブコネクタにて、2HDのほか2DDフロッピー
ディスクの読み書き・フォーマット・ブートを実現する謎のボード。誰が名付けたか分からないが知らないうちにその名前で定着した
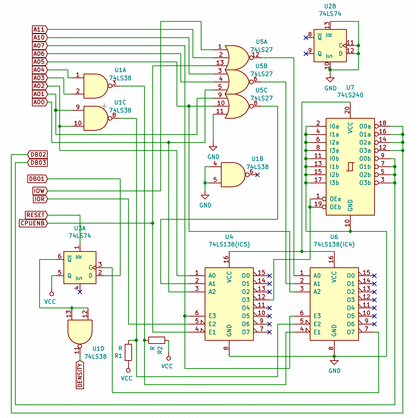
2HD/2DD自動切換えボード、またの名を「のっぺらボード」
APC-078以外にも他社から同じ機能を持ったボードが複数存在するが、信号処理の一部を汎用プログラマブルデバイスであるGALに置き換え
られていたために解析ができず、長らくその動作原理は不明であった
ところが2020年後半あたりからTwitter上で突然といっていいほど「のっぺらボード」の動作原理の考察が一部で始まり、そんな
タイミングで、オール74ロジックで構成されたのっぺらボード「APC-078」を手に入れる流れとなる
ついでに「PM-DOCE98/RD」と「FB98-EXCHAD」が開発されたあらまし
1:PC-9801RA/DAシリーズの「ハードディスク専用スロット」の
ピンアサインが判明する
2:専用スロットの信号整合性を確認するためにCバススロット信号配列に変換する変換器を作る
(この時点でGAL版「のっぺらボード」がSASI側スロットだけのコネクタ接続で動作確認される)

3:後にオール74ロジック版のっぺらボード「APC-078」の導入され、SASIスロットだけでの動作確認成功
4:「APC-078」の回路を解析する
5:どうしても74ロジックだけで回路を組もうとすると回路規模や基板サイズが大きくなり、製作コストとか実装難易度が
高くなるなど色々具合が悪くなり、新機軸CPLDに手を出す(GALの数歩先を行くCPLD)
6:CPLDでの「のっぺらボード」の機能実装成功。6チップから2チップまで減らすことができ、基板サイズも小さくなる
7:そういえば「PM-SC301NS」に使い道が思いつかない小さな空きスペースがあるな→基板サイズが決まる(ギリギリ)
8:PM-SC301NSとPM-DOCE98/RD(この時はまだ型番が無かった)に別々に回路を実装するとなると2HD/2DD自動切換機能を
使わない人でも、この機能分のコスト上昇を負担することになり理不尽だ→アドオンボード化して別売りにする
9:本来の対象機種であるPC-9801RA/DAのハードディスク専用スロット用ボードを作る必要がある。ただアドオンボードを
載せるためだけに大きな基板を作るのはコスト的に割に合わないので(機能が無いからといって基板を小さくできない)
将来?の拡張性を残しつつ、とりあえずいっしょに2.5インチ/3.5インチのストレージデバイスを載せられる場所も
併設しましょうかね>これがPM-DOCE98/RDとなる
10:「APC-078」の回路を解析したけど、結局使い道がなくなった→ここで供養
「PM-SC301NS」もそうだけど「PM-DOCE98/RD」も色々なミラクルが組み合わさって出来ています
そんなワケで「APC-078」の回路図を供養がてら公開します。前にまりもさんがおっしゃられていたけど、PC-9801的には
お行儀のよくない「力技」的な方法で2DDのフォーマットやブートを行っています。2モード機まではコレが通用したけど
3モード機ではこの方法は使えなくなりました(2HD/2DDの自動切換えはできますよ)

解析しながら描いた回路図なのでゴチャゴチャしています。参考にする人は気合で読み解いてください